小分子pull-down助力研究索托拉西布肺毒性新机制

  ◎当前位置:首页>>技术服务>>大分子互作>>小分子pull down技术服务>>小分子pull-down助力研究索托拉西布肺毒性新机制
服务概述

肺癌靶向治疗迎来重大突破的同时也面临严峻挑战。KRAS G12C突变作为非小细胞肺癌的重要驱动基因,长期以来因缺乏可成药位点而被视为“不可成药靶点”。2021年,索托拉西布(Sotorasib)作为全球首个KRAS G12C抑制剂获FDA批准上市,为晚期肺癌患者带来了新的希望。然而,随之而来的间质性肺病(ILD)成为其临床应用的“阿喀琉斯之踵”,部分患者出现严重肺毒性,甚至导致死亡。由于机制不明,临床上只能采取停药这一姑息策略,严重限制了该药的广泛应用。

近日,浙江大学药学院罗沛华团队在Cell Communication and Signaling(IF=8.9,Q1)发表了题为“Off-target engagement of sotorasib with PPARγ via FABP4: a novel mechanism driving interstitial lung disease”的研究论文,首次揭示了索托拉西布诱发肺毒性的分子机制,并提出了有效的干预策略。钟鼎生物协助完成了生物素标记索托拉西布的工作,为该项目提供了充分的技术支持。

作者的研究核心是证明索托拉西布通过脱靶效应结合PPARγ引发肺毒性。小分子生物素标记及pull-down实验正是为验证这种结合提供直接实验数据。该技术不仅解决了“索托拉西布是否直接结合PPARγ”这一核心问题,也为后续筛选FABP4抑制剂提供了靶点可信度,是整项研究从“相关性”走向“因果性”的关键转折点。

小分子pull-down助力研究索托拉西布肺毒性新机制

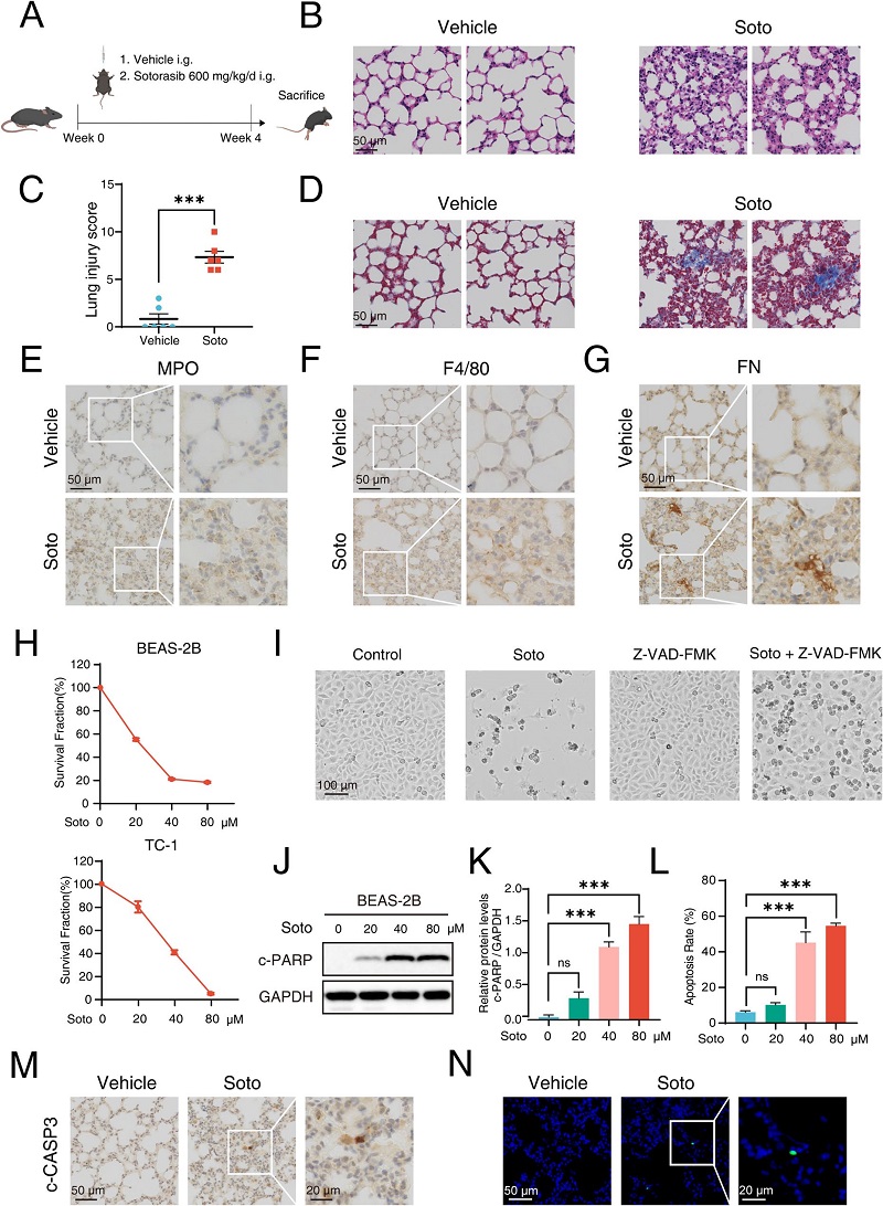
毒性表型确认——索托拉西布诱发肺上皮细胞凋亡与纤维化

研究团队通过构建小鼠长期给药模型,首次在体内证实索托拉西布可诱发典型的间质性肺病病理特征。H&E染色显示肺泡结构塌陷、间隔增厚和炎症细胞浸润(图1B-C),Masson三色染色证实肺纤维化形成(图1D)。免疫组化检测发现中性粒细胞标志物MPO和巨噬细胞标志物F4/80表达显著上调(图1E-F),纤维连接蛋白(FN)在肺泡区域沉积增加(图1G)。体外实验表明,索托拉西布可剂量依赖性地诱导人源(BEAS-2B)和小鼠源(TC-1)肺上皮细胞凋亡,这一效应可被广谱caspase抑制剂Z-VAD-FMK逆转(图1I-L)。Western blot和TUNEL染色进一步在体内外验证了索托拉西布通过激活c-PARP和c-CASP3诱导肺上皮细胞凋亡(图1J-N)。

毒性表型确认——索托拉西布诱发肺上皮细胞凋亡与纤维化


机制探索——PPARγ信号通路异常激活是关键原因

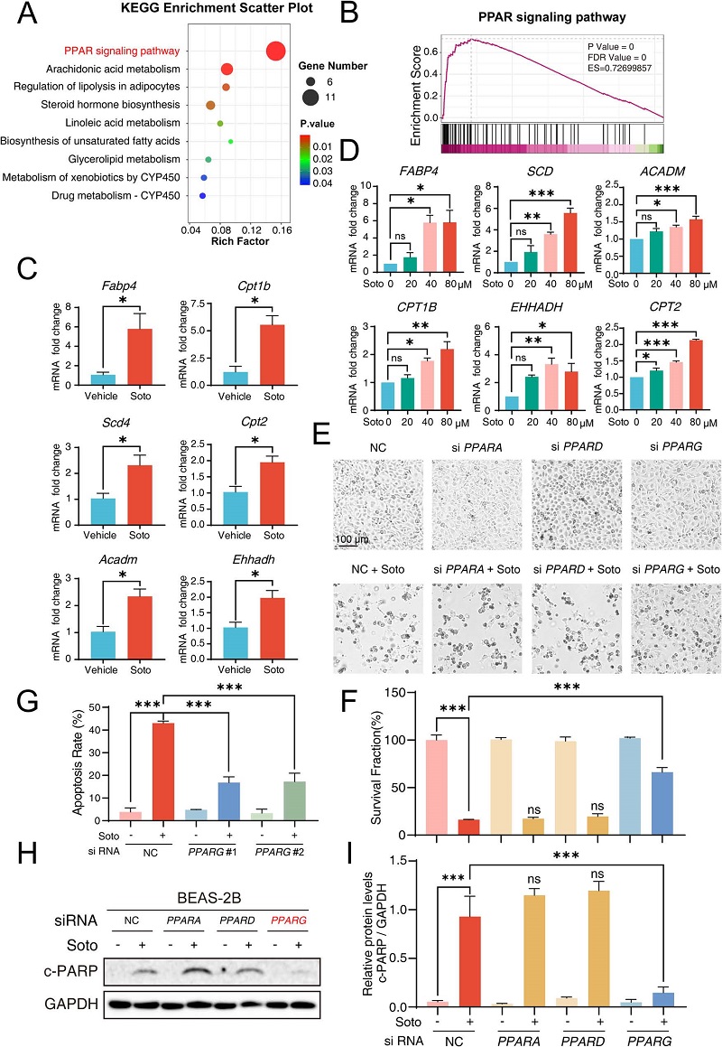
为探究索托拉西布肺毒性的深层机制,研究人员对小鼠肺组织进行转录组学分析。KEGG富集分析显示PPAR信号通路变化最为显著(图2A),GSEA分析进一步确认该通路在索托拉西布处理后显著富集(图2B)。qRT-PCR验证了多个PPAR下游基因在体内外均显著上调(图2C-D)。通过siRNA沉默不同PPAR亚型发现,只有PPARγ的缺失能显著逆转索托拉西布诱导的细胞凋亡(EMT)(图2E-I),表明PPARγ的激活是索托拉西布肺毒性的关键驱动因素。

机制探索——PPARγ信号通路异常激活是关键原因


下游解析——CPT1B介导线粒体脂代谢紊乱与ROS爆发

脂质代谢组学分析显示,索托拉西布显著扰乱肺上皮细胞的脂代谢平衡(图3A-B)。在PPARγ下游的多个脂代谢关键酶中,CPT1B被鉴定为核心效应因子。沉默CPT1B可显著逆转索托拉西布引起的细胞凋亡(图3D-F),而其他酶类无此效应。机制上,CPT1B作为线粒体脂肪酸β-氧化的限速酶,其过表达导致活性氧(ROS)大量产生(图3I-J),进而驱动肺上皮细胞凋亡程序。

CPT1B介导线粒体脂代谢紊乱与ROS爆发


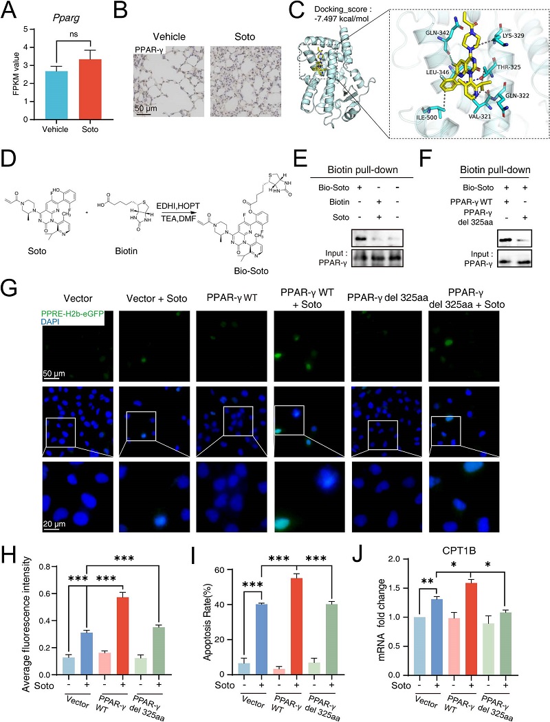
结合模式——索托拉西布直接结合PPARγ的Thr325位点

如果索托拉西布可能通过“脱靶效应”直接激活PPARγ信号通路,从而诱发肺毒性。那么如何证明呢?作者首先通过分子对接模拟发现索托拉西布可直接与PPARγ蛋白结合 ,其结合能力与经典激动剂罗格列酮相当(图4C)。接着通过合成生物素标记的索托拉西布(Bio-Soto)并进行pull-down实验,将索托拉西布与肺组织或细胞裂解液中的蛋白共同孵育,通过链霉亲和素磁珠捕获与药物结合的蛋白,证实两者存在直接相互作用(图4D-E)。这一结果与分子对接模拟(图4C)相互印证,表明索托拉西布的结合能力与已知PPARγ激动剂罗格列酮相当。进一步的位点突变实验显示,Thr325是索托拉西布结合的关键位点,该位点的缺失会显著降低PPARγ的转录活性及其下游CPT1B的表达(图4F-J)。

索托拉西布直接结合PPARγ的Thr325位点


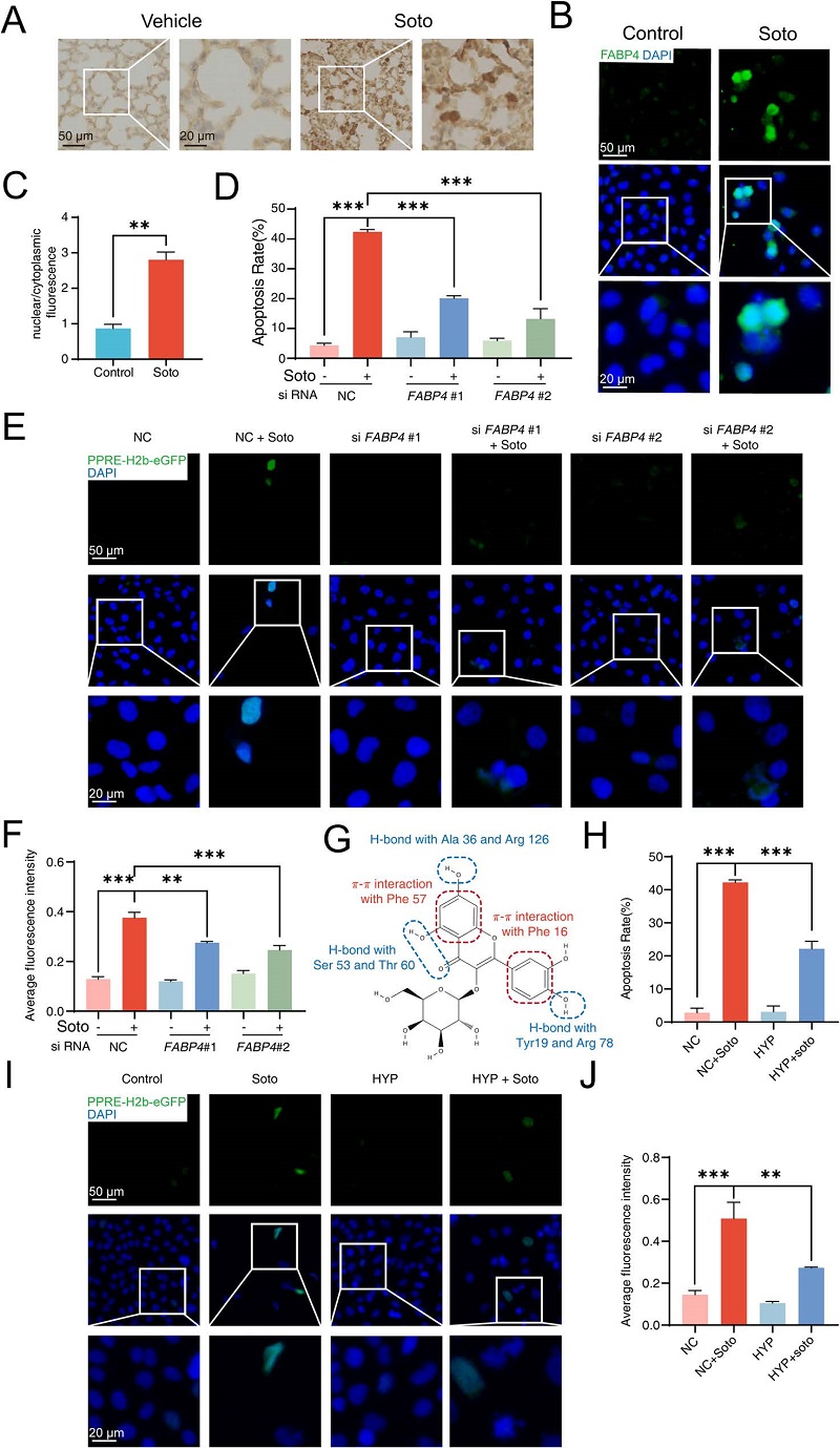
靶点验证——FABP4介导索托拉西布的核转位过程

机制研究表明,FABP4在索托拉西布诱导的肺毒性中扮演关键角色。免疫组化和qRT-PCR结果显示,索托拉西布处理后肺组织和上皮细胞中FABP4表达显著上调(图5A)。免疫荧光分析进一步发现FABP4核转位明显增强(图5B-C)。功能实验证实,沉默FABP4可显著减轻索托拉西布诱导的肺上皮细胞凋亡(图5D),并降低PPARγ转录活性(图5E-F),表明FABP4介导了索托拉西布的核转位过程。基于上述发现,团队筛选出天然FABP4抑制剂金丝桃苷(hyperoside)(图5G)。体外实验显示,金丝桃苷能够有效抑制FABP4表达,逆转索托拉西布诱导的细胞凋亡(图5H)并降低PPARγ转录活性(图5I-J)。

靶点验证——FABP4介导索托拉西布的核转位过程


干预策略——FABP4抑制剂金丝桃苷有效缓解肺毒性

进一步的体内实验表明,金丝桃苷联用可显著改善索托拉西布引起的肺组织损伤、纤维化和炎症细胞浸润(图6B-F),同时降低肺上皮细胞凋亡水平(图6G-H)。机制上,金丝桃苷通过抑制FABP4表达,阻断了PPARγ-CPT1B轴的异常激活(图6I-J)。

干预策略——FABP4抑制剂金丝桃苷有效缓解肺毒性


总结展望

本研究首次完整揭示了索托拉西布通过“FABP4-PPARγ-CPT1B”信号轴诱发间质性肺病的分子机制,不仅解决了该领域的重要科学问题,更提出了金丝桃苷作为联合用药策略的临床转化价值,为优化靶向药物安全性提供了创新思路。

原文链接: https://doi.org/10.1186/s12964-025-02425-3




相关服务

小分子靶点筛选 小分子pull down服务
定量判断结合亲和力 MST微量热泳动
Biacore平台 SPR分子互作技术
Octet RED384系统 BLI分子互作

猜您想看: